2023工業互聯網大會
2023工業互聯網大會于2023年6月14至16日在江蘇省蘇州市召開。大會由工業和信息化部、江蘇省人民政府主辦,中國信息通信研究院、江蘇省工業和信息化廳、江蘇省通信管理局、蘇州市人民政府、工業互聯網產業聯盟、中國通信學會、中國互聯網協會承辦。
為貫徹落實黨的二十大關于著力提升產業鏈供應鏈韌性和安全水平的決策部署,積極配合工信部啟動首批產業鏈供應鏈生態體系建設試點工作的安排,工業互聯網產業聯盟(以下簡稱“聯盟/AII”)供應鏈特設組聯合管理科學與工程學會供應鏈與運營管理分會于今年3月開展“2023年數智化供應鏈案例”征集工作。本次征集聯盟共收到來自工業企業、工業互聯網平臺、咨詢機構等單位提交的近70個案例,涵蓋ICT、汽車、鋼鐵、化工、裝備、家電、物流等十幾個行業。
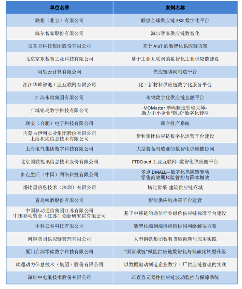
本次活動征集到的案例數量多、質量高,經過初審篩選、復審答辯等多輪專家的綜合評審,聯盟最終遴選出21個“2023年數智化供應鏈案例”,于近日舉行的“2023工業互聯網大會”上正式發布。入選名單如下:
2023年數智化供應鏈案例名單

恭喜以上入選單位!為推廣入選案例中呈現的各行業數智化供應鏈建設的寶貴經驗和應用范式,聯盟后續還將匯編形成案例集,敬請期待。
今年,聯盟供應鏈特設組還將持續開展數智化供應鏈相關標準制定和白皮書編寫等工作,歡迎社會各單位積極參與!