11月26日,由工業互聯網產業聯盟、可信工業數據空間生態鏈、華為云、數鑫科技、上海市工業互聯網協會等單位共同舉辦的2023全球數商大會-數據基礎設施暨可信數據空間創新發展論壇順利召開。在成果發布環節上,可信數據空間應用解決方案供應商名單正式公布。

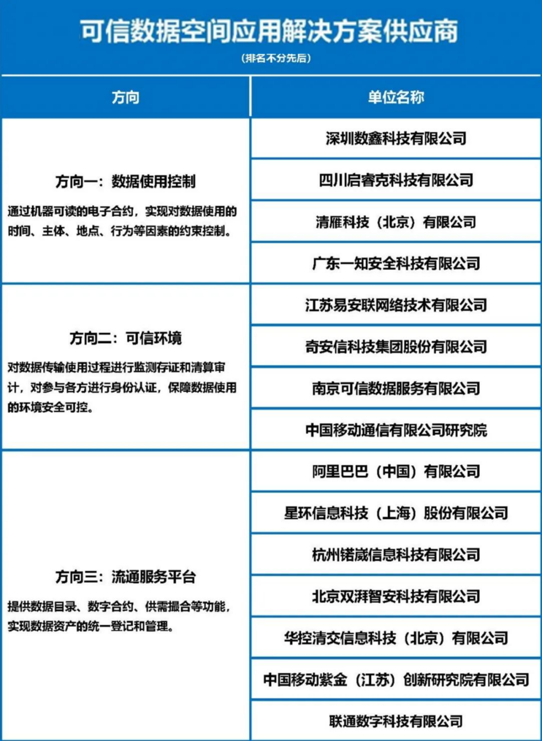
本次發布的供應商主要面向數據使用控制、可信環境、流通服務平臺三大方向,中國信息通信研究院首席專家續合元,上海數據交易所副總經理、上海市數商協會秘書長盧勇為15家可信數據空間應用解決方案供應商頒發證書。

可信數據空間應用解決方案供應商征集工作由可信工業數據空間生態鏈、工業互聯網產業聯盟、開放群島開源社區聯合組織開展。征集工作自10月20日啟動以來獲得產業各方的熱烈響應,涵蓋云計算、大數據、隱私計算、區塊鏈、數據安全等各領域,涉及復雜組織內部、企業間以及大型組織主導的生態圈數據流通等多個場景。后續可信工業數據空間生態鏈將分批介紹15家供應商在可信數據空間領域的產品和解決方案能力,推動可信數據空間的實踐應用。