作者
李伯虎 中國工程院院士、工業互聯網產業聯盟專家委員會副主任
柴旭東 航天云網科技發展有限責任公司研究員
侯寶存 航天云網科技發展有限責任公司研究員
劉陽 航天云網科技發展有限責任公司高級工程師
一、引言
一場以科技革命與產業變革為主要內容的新一輪工業革命已在全球快速展開。“工業互聯網”作為新一代信息通信技術與工業深度融合的產物,是新一輪工業革命的關鍵支撐。當前,我們正步入“智能+”[1-2]與后疫情間相互矛盾的新時代,正面臨我國新發展理念實施與單邊霸凌惡行間相互矛盾的新形勢,正逢新信息通信技術深度融合制造技術與制造業轉型升級發展間相互矛盾的新需求。在“新時代/新形勢/新需求”中的機遇與挑戰并存,任重道遠。我們認為,“智慧工業互聯網”是一種適應新時代/新形勢/新需求的新模式、新技術手段與新業態。
二、智慧工業互聯網概述
2.1工業互聯網提出
工業互聯網的名詞及其初始理念于2012年由美國GE公司提出[3]。我們將其解讀為工業互聯網1.0:“它將人、智能機器、高級分析系統通過網絡融合在一起,通過數據/信息、硬件、軟件和智能分析/決策的交互,使創新能力提高、資產運營優化、生產效率提高、成本降低和廢物排放減少,進而帶動整個工業經濟發展。”
為了適應新時代/新形勢/新需求,結合本團隊在工業互聯網方面的研究成果和初步實踐,下文給出“智慧工業互聯網”的內涵、體系架構、技術體系,簡述其中國特色及其對工業互聯網1.0的拓展。
2.2智慧工業互聯網的內涵
1.智慧工業互聯網是一個復雜系統
在新一代人工智能技術引領下,由六大新體系組成:①制造產品/能力/資源體系②新網絡/感知體系③新平臺體系④新標準安全體系⑤新應用體系⑥新用戶體系。其中,“新”的含義體現了新時代技術與各子體系專業領域技術的新深度融合。
2.智慧工業互聯網是一種新型工業互聯網系統
宏觀地講,智慧工業互聯網系統是在新一代人工智能技術引領下的“人、信息(賽博)空間與物理空間”融合的“新智慧制造資源/能力/產品”智慧互聯協同服務的工業互聯網系統——一種新型工業互聯網。
智慧工業互聯網系統的“智慧”意指在新一代人工智能技術引領下的,相互聯系、層層遞進的系統的“數字化、物聯化、虛擬化、服務化、協同化、定制化、柔性化和智能化”(簡稱八化)。
智慧工業互聯網將具備“新技術、新模式、新業態、新特征、新內容、新目標”(簡稱六新),具體來講:
(1)新技術手段
基于泛在新互聯網,在新一代智能科學技術引領下,借助新一代智能科學技術、新制造科學技術、新信息通信科學技術、及新制造應用領域專業技術等4類新技術深度融合的數字化、網絡化、云化、智能化技術新工具,構成以用戶為中心的統一經營的多層新智慧制造資源/能力/產品的服務云(網),使用戶通過新智慧終端及新智慧制造服務平臺便能隨時隨地按需獲取新智慧制造資源/能力/產品服務,進而優質、高效完成制造全生命周期的各類活動。
(2)新模式
一種“用戶為中心,人/機/物/環境/信息優化融合”,“互聯化(協同化)、服務化、社會化、個性化(定制化)、柔性化、智能化”的先進制造新模式;
(3)新業態
“萬物互聯、智能引領、數據驅動、共享服務、跨界融合、萬眾創新”的新業態;
(4)新特征
對新制造全系統、全生命周期活動(產業鏈)中的人、機、物、環境、信息進行自主智慧地感知、互聯、協同、學習、分析、認知、決策、控制與執行;
(5)新實施內容
促使制造全系統及全生命周期活動中的人、技術/設備、管理、數據、材料、資金(六要素)及人流、技術流、管理流、數據流、物流、資金流(六流)新集成優化;
(6)新目標
高效、優質、節省、綠色、柔性、安全地制造產品和服務用戶,提高企業(或集團)的市場競爭能力。
2.3智慧工業互聯網的體系架構
智慧工業互聯網的體系架構如圖1所示,主要包括以下6個層次[2,4-5]:① 新智慧制造資源/能力/產品層;② 新智慧感知/接入/通訊層;③ 新智慧邊緣處理平臺層;④ 新智慧制造系統云端服務平臺層(該層包括新虛擬智慧制造資源/能力/產品層、新智慧制造云端服務支撐共性/制造服務功能層、新智慧用戶界面層);⑤ 新智慧制造云服務應用層;⑥ 新人/組織;此外,各層具有新標準及新安全管理支撐。
本體系架構適用于系統縱向范圍、系統橫向范圍(全產業鏈)以及端對端間連接。
該體系架構具有的新特色:在新一代人工智能技術引領下,①邊緣/云端協同制造新架構;②云計算/人工智能/大數據/新互聯網等為代表的新信息通信技術與新制造技術融合;③感知/接入/通訊層虛擬化、服務化,進而全系統實現了虛擬化、服務化;④各層具有新時代“新”內涵及內容;⑤用戶為中心的新智慧制造資源/能力/產品智慧共享服務。

圖1 智慧工業互聯網的體系架構
2.4智慧工業互聯網的技術體系
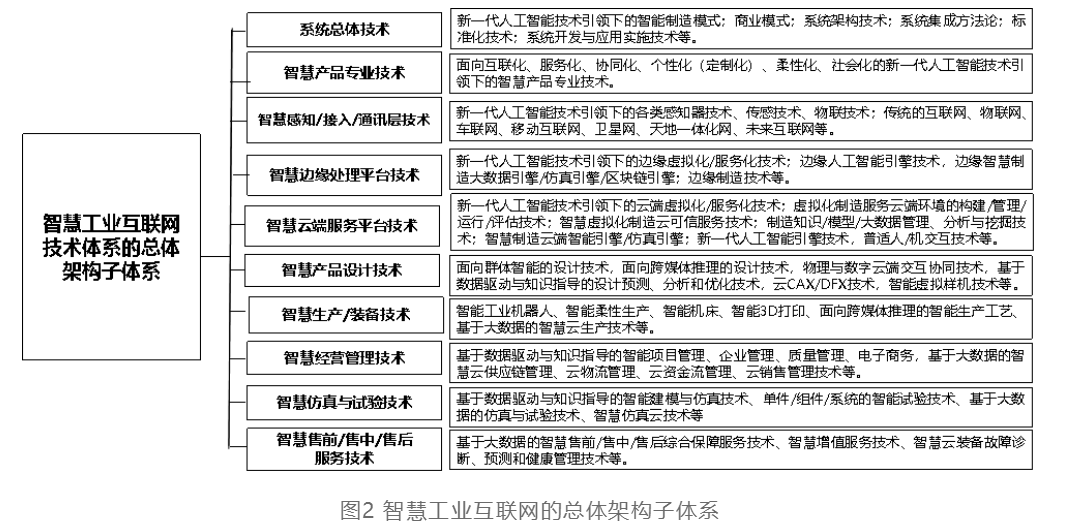
智慧工業互聯網的技術體系是六維的技術體系群[2,4-5]。
1. 智慧工業互聯網技術體系的總體架構子體系
技術體系的總體架構子體系如圖2所示,包括總體技術、智慧產品專業技術、智慧感知/接入/通訊層技術、智慧邊緣處理平臺技術、智慧云端服務平臺技術、智慧產品設計技術、生產/裝備技術、經營管理技術、仿真與試驗技術、售前/售中/售后技術等。

2. 智慧工業互聯網的工業軟件子體系(新一代人工智能引領)
工業軟件子體系包括系統軟件、平臺軟件、應用軟件等,如圖3所示:

3. 智慧工業互聯網的安全技術子體系(新一代人工智能引領)
安全技術子體系包括物理安全防護技術、技術安全防護技術、管理安全防護技術、商業安全防護技術等,如圖4所示:

4.智慧工業互聯網的標準技術子體系(新一代人工智能引領)
標準技術子體系包括共性標準、總體標準、平臺標準、應用標準等,如圖5所示:

5.智慧工業互聯網的評估技術子體系(新一代人工智能引領)
評估技術子體系包括水平與能力評估及效能與效益評估等,如圖6所示:

6.智慧工業互聯網的支撐技術子體系(新一代人工智能引領)
支撐技術子體系包括新制造技術,新信息通信技術,新智能科學技術,新制造應用領域專業技術等,如圖7所示:

2.5智慧工業互聯網對工業互聯網1.0的發展
新技術、新模式、新業態是智慧工業互聯網的核心。如圖8所示:

智慧工業互聯網是工業互聯網1.0的持續拓展與發展。較工業互聯網1.0在技術手段、模式、業態、特點、實施內容、體系架構、技術體系等方面,特別是在新一代人工智能技術引領下的人、信息空間和物理空間融合及多學科技術集成與優化方面皆有較大的拓展。
2.6智慧工業互聯網的中國特色
圍繞提高制造企業市場競爭力的目標,以兩化融合為主線,智慧工業互聯網的中國特色體現在以下四個突出:①突出問題(制造大國向制造強國邁進)導向牽引智慧工業互聯網建設,加快推進中國制造業的5個轉型升級;②突出在新一代智能科學技術引領下,建立智慧工業互聯網新手段、新模式、新業態為核心的系統;③突出工業2.0/3.0/4.0同步發展,即處于數字化、網絡化、智能化不同階段的制造企業皆能在“云”(智慧工業互聯網)中實現“信息互通、資源共享、能力協同、產品智造,互利共贏、萬眾創新”轉型升級;④突出發揮“政、產、學、研、金、用”的團隊力量。
三、智慧工業互聯網的初步實踐
3.1智慧工業互聯網雛型——“航天云網2.0”的關鍵技術
“航天云網2.0”由中國航天科工集團的航天云網公司研發成功。“雛型”意指僅僅融合了部分的新一代人工智能技術/新制造科學技術/新信息通信科學技術/新制造應用領域專業技術。目前,涉及的關鍵技術主要包括以下幾類[6-7]:
1.航天云網體系架構/平臺技術
航天云網的體系架構如圖9所示,包括新資源/產品/能力層,新工業物聯網/接入層,新邊緣處理層,新云端平臺共性服務層,新云端工業SaaS層(CMSS,Cloud Manufacturing Support System),新用戶應用層,用戶層,以及標準體系,安全體系。

2.智慧互聯網系統的集成優化技術
提出:基于云服務總線的服務智能編排和治理技術;基于流程動態優化工業互聯網系統組合優化技術;基于微服務的API組合與調度技術;實現跨企業、跨平臺、跨領域制造資源、數據和應用服務的互聯、集成與優化。
3.智能驅動的工業PAAS平臺技術
提出:基于Kubernetes+CloudFoundry的雙容器引擎及基于聯邦集群技術的資源統一調度與管理技術;數據驅動的業務流程引擎和面向數字孿生的仿真引擎及其服務化技術;大數據與機理模型混合驅動的云原生開發環境及開放API接口技術;基于“邊緣制造+云制造”的云邊協同技術;實現多源異構應用動態構建、調度及運行。
4.面向豐富應用場景的人工智能/大數據服務構建技術
提出:基于數據挖掘、模型訓練、模型部署的大數據和人工智能服務構建技術;基于知識圖譜的人工智能/大數據技術的可解釋模型構建方法;基于跨行業跨領域泛在條件下可擴展、可解釋的大數據和人工智能模型和算法;形成分類、聚類、關聯分析、神經網絡等通用類算法服務;實現企業研發、生產、經營過程中產生的海量數據處理和分析。
5.面向制造全生命周期的智能云建模與仿真技術
提出:基于信息物理系統大數據的非機理建模方法;多級(作業級、模型級、算法級)并行高效能仿真算法及面向機器學習的二次建模方法;基于容器的輕量級虛擬化架構的高效能云仿真方法;實現企業協同生產制造過程仿真資源按需動態構建和協同仿真。
6.智能工業APP快速開發技術
提出:云制造支撐系統(CMSS)技術架構;基于微服務/FaaS的工業模型服務化開發與動態編排技術;基于知識表示的可解釋機器學習數據建模及面向工業APP的數據/機理模型自適應融合方法;工業數據智能驅動的工業APP快速建模開發技術;實現工業機理模型服務化封裝和動態組合調度。
7.“5G+邊緣計算”技術
提出:基于“5G+邊緣計算”的智能邊緣一體機架構;5G等多協議自適應工業互聯接入與智能數據采集技術;基于嵌入式系統和深度學習的高效處理決策技術;基于“5G+VR+工業互聯網”的關鍵設備遠程運維與智能服務技術;工業應用、算法、模型的云邊協同模型與部署運行技術;實現應用、算法、模型的云邊協同運行與處理。
8.基于智慧工業互聯網的管理技術
提出:面向智能制造的智慧供應鏈管理軟件技術;基于知識圖譜的供應鏈協同智能匹配與推薦技術;云供應鏈動態組織與構建技術;基于“平臺+區塊鏈”的營銷管理技術;支撐政府、企業,實現管理的精準化、智能化。
3.2航天云網應用范例【7】
針對問題,基于技術攻關成果,給出下述典型應用范例。
1. “5G+VR+數字孿生”遠程運維服務
航天云網所屬重慶公司基于工業互聯網,利用5G+VR+數字孿生的新技術,實現熱處理工廠爐內溫度場分布、滲碳過程可視化,降低人工作業風險;預測碳勢分布,實時調整整爐內參數,提高工藝穩定性,降低產品報廢率,實現熱處理過程遠程運維新模式。

2. 基于區塊鏈的智能供應鏈服務
針對政府、企業等對防疫物資需求、供給等環節信息透明、安全、可追溯的需求,運用區塊鏈技術,開發區塊鏈防疫物資可信追溯系統,提供防疫物資上鏈可視化展示、供需信息審核標注等功能,為政府、企業提供了及時可靠的數據。

3. 基于大數據的智能云服務
針對工業機器人維修響應慢、運維成本高等問題,利用智能網關對傳感器、設備等數據進行采集及預處理,并傳送至云平臺,通過平臺大數據智能引擎及工具,構建設備管理、運行工況監測、故障診斷等算法模型,幫助企業實現基于云智能服務。

4. 基于數字孿生的智能云服務
針對產品的多品種、小批量、柔性化生產對產線布局優化及資源高效調度的需求,應用AR/VR技術建立產線模型及虛擬生產環境,搭建虛擬工廠,實現遠程監控,并利用仿真工具對產線布局、物流設計、節拍等進行仿真,構建數字孿生模型,為產線提供優化指導。

5. 面向航天復雜產品的協同云服務
針對航天復雜產品研發設計、生產制造等過程存在的多學科、跨專業協同效率低,資源配置不均衡等問題,搭建內部協同共享制造平臺,提供協同研發、協同生產、智能管控、智能服務等服務,支撐企業產品全生命周期業務在線開展。

6. 基于知識圖譜的供應鏈優化
基于知識圖譜技術為國家某部委建設了“資源布局與產業鏈分析監測平臺”,該平臺中覆蓋國民經濟近20個門類、400多領域、1382個行業小類、15余萬家企業和27500余種產品,通過知識圖譜技術構建了關系數達到百億邊的全要素、全行業、全地域產業知識圖譜,并對供應鏈中薄弱環節、高風險與堵點斷點進行分析優化,助力該部委全面掌握資源布局情況,提升產業治理能力。

四、發展智慧工業互聯網的建議
在“政府引導,市場主導”,“創新驅動、攻克短板”,“問題導向,技術推動”,“系統規劃,分步實施”等原則下,在國家、地方的戰略規劃和計劃支持下,期望能實現6個加快:
(1)加快創新體系的建設,特別是企業為中心的“政產學研金用”結合的技術創新體系的建設;
(2)加快各類人才培養,特別是加快培育產教融合、復合型工業互聯網領域人才培育;
(3)加快國家/地方基礎建設,特別是重視適時、安全、服務化的泛在網絡(如5G、天地一體化互聯網絡)建設;
(4)加快國家/地方政策的完善與落實,特別是加快推動數據產業立法,完善與落實數據開放共享機制及工業數據安全的政策;完善與落實對中/小/微企業數字化支持政策;
(5)加快攻克短板,實現我國自主“技術、應用、產業”的協調發展,特別是大力開發異構工業互聯網平臺融通及制造工具軟件的技術與產品;充分培育發展以數字孿生為重要載體的新一代工業APP專件技術與產品;重視研發支持工業2.0/3.0/4.0同步發展的跨領域、跨行業、跨區域工業互聯網系統等。
(6)加快國內外開放合作,特別是我國自主產業鏈間的開放與合作。
五、小結
(1)新時代/新形勢/新需求催生“智慧工業互聯網”。
(2)本文提出的“智慧工業互聯網”是一種新型工業互聯網。
(3)“智慧工業互聯網”是實施我國“制造強國”“網絡強國”戰略規劃和行動計劃等的一種具有“中國特色”的新先進制造模式、新技術手段和新業態.
(4)“智慧工業互聯網”是在“需求牽引、技術推動”下持續發展的制造新模式、新技術手段和新業態。
(5)“智慧工業互聯網”的發展與實施還需要全國、全球的合作與交流,同時又要充分重視各國的特色和各行業、各企業的特點。
參考文獻
1.潘云鶴. "中國新一代人工智能"[C]//天津: 首屆世界智能大會, 2017
2.李伯虎,柴旭東,侯寶存等.云制造系統 3.0-一種“智能+”時代的新智能制造系統[J].計算機集成制造系統,2019,25(12):2997-3012.
3.Peter C.Evans,Marco Annunziata.Industrial Internet:Pushing the boundaries of minds and machines[R/OL].(2012-12-26)[2021-01-19].
https://www.researchgate.net/publication/271524319_Industrial_Internet_Pushing_the_boundaries_of_minds_and_machines.
4.李伯虎, 張霖等. 云制造[M]. 清華大學出版社, 2015
5.李伯虎,柴旭東,張霖等,智慧制造云,化學工業出版社,2020
6.魏毅寅,柴旭東.《工業互聯網:技術與實踐》,電子工業出版社,2017 ISBN: 9787121316975
7.航天云網技術報告集(內部)